要说城市规划创新,那还得是上海浦东新区的步子迈得大:
谁能想到,投资100亿元建设的外资顶奢商场“PRISMA新嘉中心”还没开业迎客,马上就要迎来一位名叫“大件垃圾拆解中心”的新邻居。
这是即将开业的新嘉中心,由新加坡GIC资本与嘉里建设投资开发,将成为浦东最大商场综合体。


PRISMA新嘉中心概念图
这是一家典型的大件垃圾拆解回收中心👇


图片来源:西安新闻网《探访大件垃圾拆分中心》
https://www.xiancn.com/content/2023-04/20/content_6716872.htm
根据浦东新区的规划,与PRISMA新嘉中心同处浦兴街道,距离400米的一块地,将要建设一座23.9米高的大型垃圾拆解中心。

浦东“拼好地”对比图

图片1月17日截自高德地图
地块这么一拼,你还别说,那真叫一个般配!
毕竟,上海人需要高端洋气的商业综合体,也离不开处理大件生活垃圾的回收站,都是海派生活,谁也别瞧不起谁。
至于为什么要让高端商场和垃圾拆解中心做邻居,你这问得就有点不礼貌了……领导自有领导的考虑,规划自有规划的安排。
而且,这样的创新规划受益的不只是高端商场,也有一公里生活圈内的多个大型居民社区,近十万上海居民,不分男女老少,都要和这座大件垃圾拆解中心做邻居。每天运垃圾的大卡车进进出出,拆解机器轰鸣作响,热热闹闹的,谁也不会孤单,谁也不能置身事外。

图片中心为规划待建的大件垃圾拆解中心
再说了,还有金童幼儿园距离这座大件垃圾拆解站不到300米,人家小朋友们对“拼好地”的规划都没意见,咱们大人就更不用操心了你说对吧?
浦东的规划创新不仅体现在把大件垃圾拆解中心和商业综合体、居民小区、幼儿园放在一起,还体现在直接跳过环境评估的繁琐流程。
通常,涉及到垃圾处理与回收这类敏感的大型项目,用地审批都需要环评报告作为决策依据。
浦东的创新能力强就强在这里,他们直接跳过环境影响评估,把这个名为“城市资源回收中心”实为“大件垃圾拆解中心”的项目用地给批准了。

有关心浦东规划建设的居民向有关部门反映情况,得到的答复是:
这座日处理规模65吨的大件垃圾拆解回收中心不需要经过环境评估就能建,属于“环评豁免”的范畴。


这大红公章的答复,我和大家一样,肯定都很信任,说是环评豁免,那肯定就是环评豁免的。
不过我这人吧,就是手贱有点闲不住,就喜欢到处搜索查证比对……
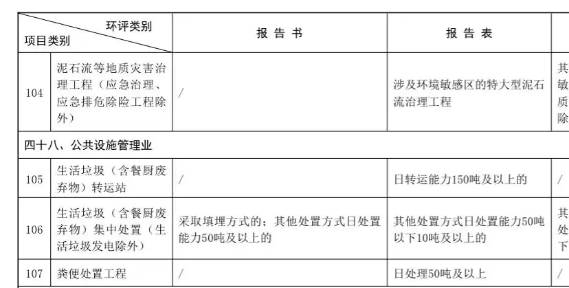
答复里说根据某文件第105条的规定,可以豁免环评,我去查了下文件原文:

就在105条的下面还有个106条,生活垃圾集中处置,采用填埋之外的其它处置方式,日处置能力50吨以上的,应编制《建设项目环境影响报告书》
把大件家具拆解、破碎、分类回收,你说这叫转运还是处置呢?我想稍有基本常识的人都能作出清晰的判断。
现实中,国内很多发达省份的类似项目也都老老实实先做了环评的。
比如改革前沿大省广东的大件垃圾拆解中心项目,依法做了环境评估。

比如福建南平市的大件垃圾资源化处理项目,也做了环境影响评估报告,这是2024年的。

还有,同在上海的崇明区一个建筑垃圾分拣中转站项目,也做了环境影响评估,并且向市民公示。

而浦东新区这个拆解大件废弃家具的城市资源回收中心项目,这个建在大型商场、居民小区和幼儿园周边的固体垃圾处理项目,就创新地豁免了环评。
不得不夸一句,还得是浦东新区,这改革的步子迈得是真大,营商环境和人居环境保护得是真好👍
最后分享一些基本常识:
废弃的床垫、沙发、衣柜等大件生活垃圾的处理一直是居民生活与城市治理的难题。近年来,各地都在兴建大件生活垃圾拆解回收中心,既是市民处置大件垃圾去处的现实需求,也能促进资源回收利用,是大好事。
不过,由于废弃家具等大件垃圾的情况比较复杂,运输和处置过程中会存在粉尘、昆虫、致病菌、噪音等环境污染因素,通常会把拆解中心安排在远离居民区和商业区的地方,避免交叉感染风险。

再有就是,大件家具在拆解之前通常都是不规则形状,很难码放整齐,大卡车运输时存在摇晃掉落的风险。
通常,人们会希望这样的运输路线离幼儿园远一点,再远一点才好。
可以吗?