你是不是也听说过每个人体质不同,中国人和老外体质也不同?那么,到底有什么不同呢?
现在,中医体质判定有国家标准了!
平和质
气虚质
阳虚质
阴虚质
痰湿质
湿热质
血瘀质
气郁质
特禀质
一共九种中医体质分类,你属于哪一种?我觉得自己应该属于特禀质,很明显我就是那种骨骼精奇、天赋异禀的武学奇才。


嗯,当然以上特禀质的判定是我瞎猜的哈。中医体质不是靠感觉、靠猜测来判定的,它有一整套客观的分析判定依据,是很多中医学者一起研究15年才总结出来的科研成果,比15天研发出来的连花清瘟至少强365倍。
近日,市场监管总局(国家标准委)批准发布《中医体质分类与判定》国家标准GB/T 46939—2025。该标准由国家中医药管理局组织起草,将自2026年4月1日起正式实施。

官方发布的新闻稿介绍:
该标准通过选取代表不同体质的典型体感问题,并匹配相应的等级计分算法,形成了标准化的判定方法,促进了体质辨识的开展与推广。
该标准的发布实施,标志着中医体质学走向更加规范化、标准化的发展新阶段,将为提升全民健康素养、优化健康服务模式提供有力支撑。
信息来源:
https://www.sac.gov.cn/xw/bzhdt/art/2026/art_b6743459c8994e05832b65d8c203b92b.html
有了国家标准当然是大好事,最起码,中医大师们之间不用再观点打架让外人看笑话了。
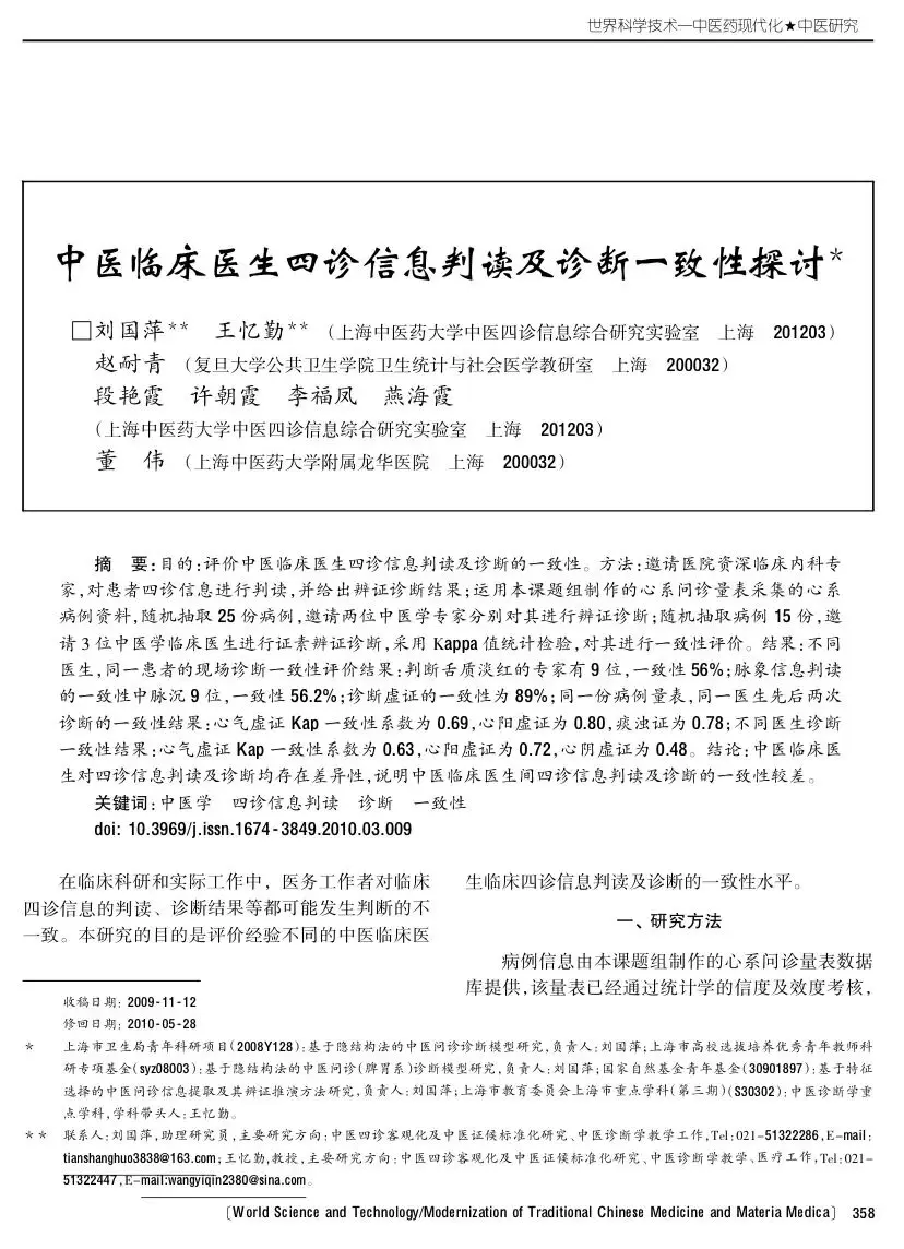
2010年,上海中医药大学与复旦大学公共卫生学院的学者联合开展了一项研究,并发布论文成果《中医临床医生四诊信息判读及诊断一致性探讨》

这项研究用一句俗语来形容就是“看热闹不嫌事儿大”:
他们找来几十位患者和十几位上海中医药大学附属医院的中医临床医师,做了三场中医诊断可重复性的验证。其中第一场医术对决最有意思:
同一个病人,让16位中医大夫分别来诊脉、看舌苔、面色,医生之间不能商量讨论,各自写出结果来,然后统计看大家的诊断有多高的一致性。
你猜,会有多少种不同的诊断结果?
以脉象诊断结果为例:
判定脉沉的9 位,一致性56.2%;
判定脉结的7 位,一致性43.8%;
脉弦7 位,一致性43.8%;
脉细7 位,一致性43.8%;
脉滑2 位,一致性12.5%;
脉数1 位,一致性0.62%;
脉无力3 位,一致性18.8%。
综合来看,这位患者脉沉而结,脉弦且数,又细又滑,还脉无力……老夫纵横杏林多年,从来见过如此复杂的脉象,合理推测这位匿名患者就是江南四大才子之首的唐伯虎。

当然,把脉这种事的确是稍微难了一点,大家有不同意见很正常。那看脸色总归是入门功夫吧?
对同一位患者的面色,16位中医大夫的诊断可谓五花八门:
判定红黄隐隐的2 位,一致性12.5%;
判定面色淡白的2位,一致性12.5%;
面色萎黄5 位,一致性31.3%;
面色黄2 位,一致性12.5%;
淡黄3 位,一致性18.8%;
白光白1 位,一致性0.62%;
青黄1 位,一致性0.62%;
少泽11 位,一致性18.8%;
无泽3 位,一致性18.8%。
综合来看,这位患者的面色红黄隐隐,青黄不接,一会儿泛白光,一会儿泛黄光,一会儿有光泽,一会儿无光泽。
本来我推测这位患者的真实身份可能是千年的交通灯修炼成精。

后来一想不对,1949年之后国家就不许成精了,那这位面色多变的患者应该是一位川剧变脸大师。

当然,面色这种事情也是比较主观的,有的人脸大,这块白,那块黄,白里透着红,也不能怪中医大夫们意见不一致。
但看嘴唇颜色这里意见还差这么大就太不应该了……
口唇:暗红9 位,一致性69%;淡红2 位,一致性15.3%;色紫2 位,一致性15.3%;唇润3 位,一致性42.9%;唇燥4 位,一致性57.1%。
暗红和淡红,红色和紫色,唇润和唇燥,是不可能同时出现在一位患者嘴上的吧……

别说专业大夫了,就是小红书上随便找16位美妆博主来也不至于相差这么离谱啊。
望闻问切之后,中医大夫们分别给这位患者下了诊断。

图表来源:《中医临床医生四诊信息判读及诊断一致性探讨》论文
以我粗浅的中医知识来看,一个人的病症如果复杂到如此程度,那也不用看医生了,想吃点啥吃点啥吧……
上述研究还有个更绝的实验,是让同一位中医大夫两次重复诊断同一份病历。
他们把25份病历复印之后变成50份病历,然后打散编号,让大夫对这些病历进行辨证诊断。理论上,同一位医生对病历的原件和复印件诊断应该是一致的,毕竟都还没过夜呢,总不能改主意改得这么快。
然而实际上……

简而言之,同一位医生先后两次给同一份病历下诊断,基本上就是一会儿湖南卫视的画风,一会儿CCTV1的画风,不能说完全一致,只能说基本没有重合。
我在想,要是把2010年参与这项研究的16位中医大夫再聚到一起,再找一批患者来,让这位医生根据最新版的国家标准判定其中医体质……
结果一定会非常精彩。
这么看来,我觉得相比中医,还是星座学说比较靠谱一点。
毕竟只要我说出生日,所有人都会判定我属于处女座,进而诊断我有洁癖和强迫症,重复率100%,从来没有例外。