众所周知 Ethena的合成美元USDE 用ETH仓位来赚取收益,在牛市可以来到大几十很夸张的一个APY,但是在熊市随着交易量的萎靡,收益也会降低的很厉害 (本周SUSDE APY 4%)

Falcon的 USDf 与 SUSDf 则在吃仓位资金费的同时做出来创新

这里引用一下 白皮书的话:
Falcon Finance 通过整合多元化抵押品(包括稳定币、蓝筹币和精选山寨币)扩展了传统的合成美元设计,从而使该协议能够利用各种资产类别提供的不同收益机会。
其机构级收益生成策略超越了 Delta 中性基差和融资利率套利,采用先进的统计套利算法来确保一致、风险调整后的回报。这些策略利用交易所套利机会,利用微观市场结构效率低下和融资利率变化,同时保持 Delta 中性地位。
简单来说就是 从前交易机构才能使用的风险管理、交易策略、跨纬度套利等方法 “开源”了,你把钱给我 我帮你打理。这样可以获得远超套资金费的高额收益。(截止目前为止SUSDf APY 22.6%)
收益来源
Falcon的收益来源从白皮书中可以得知来自以下四个大类:
- 正资金费套利
- 资金费套利
- 质押收益
- 跨所套利

风险管控
- Falcon 将自动化系统与人工监督相结合,实时主动监控和管理交易头寸。自动化系统会根据风险阈值不断评估头寸,而 Falcon 经验丰富的交易部门的人工监督则确保了额外的评估和调整。
- 在市场波动加剧期间,Falcon 利用其经验丰富的交易部门和先进的基础设施的专业知识来战略性地化解风险。
- Falcon 持续监控市场状况,允许动态调整策略以在不同的市场情景下降低风险并优化收益。
- 此外,Falcon 通过详细的季度和年度储备证明 (PoR) 报告确保完全的运营透明度,整合链上和链下数据,包括合格托管人持有的抵押品、DEX、CEX 和协议钱包的余额。独立的第三方审计验证抵押品充足性、交易策略合规性和安全协议,包括多重签名方案和 MPC 解决方案。用户可以访问实时透明度仪表板,其中显示锁定总价值 (TVL)、发行和质押的 sUSDf 数量以及发行和质押的 USDf 数量等指标。
- Falcon 委托 ISAE 3000 保证报告来评估安全性、可用性、交易完整性和隐私性,以加强其对信任和责任的承诺。
如何参与

1. 进行KYC
首先完成 KYC 验证以确保合规性和安全性。
一旦获得批准,请将您的钱包连接到 Falcon 应用程序。
2. 存入资产
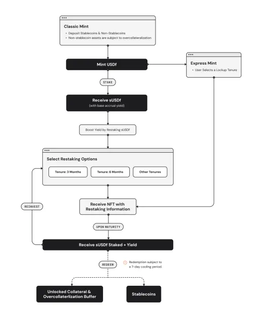
存入各种稳定币和非稳定币资产,例如 USDC、USDT、FDUSD、BTC、ETH 等等。
3. 抵押资产获取USDf
Falcon 将验证抵押品,确认收到,并将 USDf 释放到您的钱包中。
4. USDf进行生息质押
- 质押 USDf 来铸造 sUSDf:
- 在 Falcon 上质押 USDf 来铸造收益型代币 sUSDf。
- 用户可获得基本收益,该收益根据协议表现得出的 7 天过去 APY 计算。
- 随着收益通过 Falcon 的收益生成策略不断增加,sUSDf 的价值也会随着时间的推移而增加。
- 通过重新质押 sUSDf 来提高收益:
- 将 sUSDf 重新质押为 3 个月、6 个月或其他期限的固定期限,以获得更高的收益。
- 重新质押时,Falcon 会向您的钱包发放一个 ERC-721 NFT,代表锁定的 sUSDf 和锁定期限。此 NFT 会在锁定期内产生额外收益。

空投?!
没错,经过小萌确认Falcon是有空投计划的,项目积分系统会在公测上线后进行,预计在四月底进行公测,大家可以期待哦。
联系方式
X:https://x.com/MengLayer
TG:https://t.me/menglayer
VX群:+小助手 monii_xu