
文章来源于iNature
**听力损失是最常见的致残性感知觉障碍,造成了严重的社会问题和沉重的经济负担。**近年来,耳蜗突触病变引起人们的高度关注和重视。既往研究提示,噪声暴露导致的耳蜗突触病变是导致隐性听力损失(即单纯听见声音,但听不清楚,临床发病率极高)的最主要原因,但其发生的机制不清。对耳蜗突触病变的有效干预可能成为防治听力损失及言语识别障碍的一个重要突破口。
2023年5月29日,上海交通大学医学院附属第九人民医院吴皓教授在_Nature Communications_在线发表了题为“Cochlear transcript diversity and its role in auditory functions implied by an otoferlin short isoform”的研究论文,该研究以全新的视角关注了耳蜗中关键分子的可变剪切体的组成及基于环境相关的变化,采用创新的整合单细胞(single cell RNA-seq)及单细胞全长转录组(Single cell Long-read isoform sequencing,ISO-seq)测序技术构建小鼠耳蜗全长转录组图谱。
基于转录组图谱发现耳蜗内毛细胞带状突触关键蛋白otoferlin新的转录本,并首次证实otoferlin通过参与突触囊泡内吞过程而维持耳蜗突触功能,其转录本表达的变化会导致囊泡循环功能改变,这种变化与噪声暴露和老龄化导致的耳蜗突触病变密切相关,而otoferlin C2A结构域在其中起关键作用。该项研究首次在分子层面揭示耳蜗突触病变的新机制,为探究声音编码机制及耳蜗突触病变的防治提供了新思路。

**耳蜗中连接毛细胞和听神经的突触,是特殊的带状突触(ribbon synapse),是声音传导和感受过程中最关键的部位,易受遗传背景、噪声暴露和年龄相关因素交互作用而损伤。**Otoferlin 是维持突触正常功能的关键蛋白,且其编码基因OTOF突变也是导致耳蜗突触病变及听神经病谱系障碍的主要遗传因素。
基因经过可变剪接、编码产生功能不同的异构体,这对听觉的精确编码具有重要的意义。在该研究中,作者首先联合二代,三代测序技术构建了具有细胞亚群分辨率的基因剪接异构体表达图谱(图1) 。 发现126,612种未被注释的新转录本且表现出细胞亚群特异性,这提示同一基因不同亚群之间存在不同的可变剪接方式,并进一步采用bulk RNA-seq,Sanger sequencing和蛋白质组学等技术进行了实验验证。总体而言,该研究拓展了目前对内耳基因转录特异性及复杂性的认知。这些异构体的存在可能与耳蜗细胞精确编码复杂声音信号相关,为研究耳蜗突触的生理、病理变化奠定了分子基础。

图1
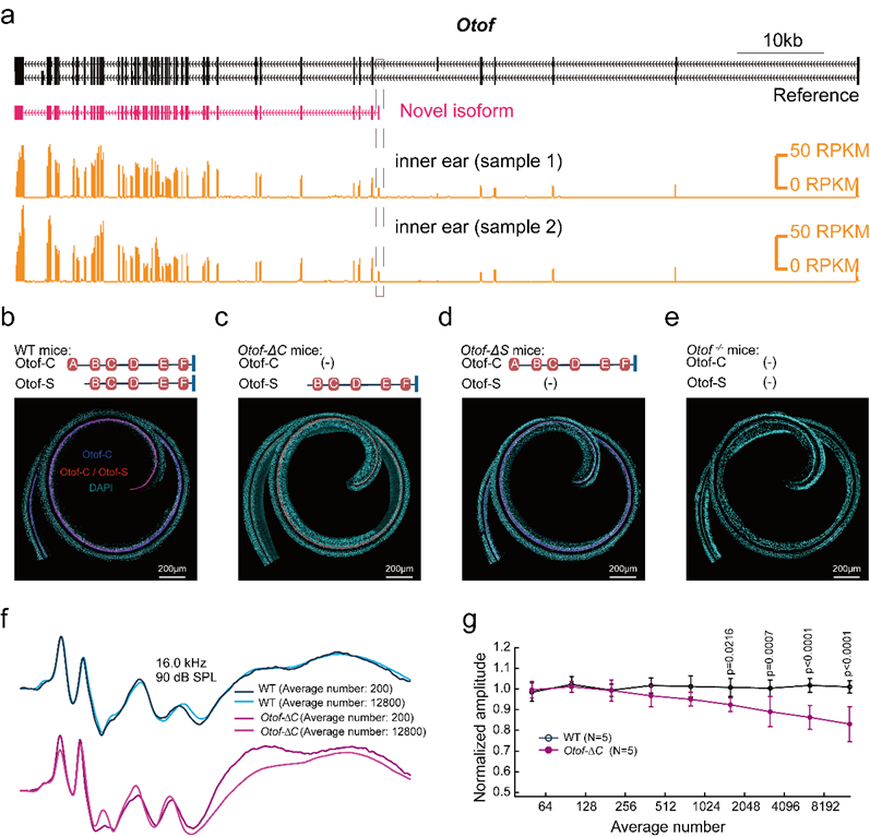
作者团队长期致力于耳蜗突触病变机制及功能研究,已发表包括“Nature communications”,“Cell reports”在内的多篇关于耳蜗突触病变的系列研究论文。该研究首次在分子层面探讨了耳蜗突触病变的发生机制。作者发现了内耳特异表达的otoferlin新剪接异构体(图2 a),并构建了特异剪接异构体敲除的动物模型(图2 b-e)。听觉脑干诱发电位(ABR)实验发现仅表达otoferlin新剪接异构体的小鼠出现耳蜗突触病变表型(听神经放电失同步),并进一步通过膜片钳电生理、形态学、分子生物学等技术证实了这种耳蜗突触病变的发生源于otoferlin 剪接异构体表达模式变化引起的内毛细胞带状突触囊泡循环障碍 (图2 f, g)。 这提示otoferlin剪接异构体的表达变化与耳蜗突触病变的发生发展密切相关,并在噪音性聋和老年性聋的动物模型中得到了实验验证。该项研究首次在基因可变剪接层面揭示耳蜗突触病变发生的新机制。因此,调控参与声音编码关键基因的可变剪接可能是防治耳蜗突触病变极具前景的策略。
图2
该研究由上海交通大学医学院附属第九人民医院、上海交通大学医学院耳科学研究所、上海市耳鼻疾病转化医学重点实验室完成,吴皓教授为本论文唯一通讯作者,刘辉辉博士为第一作者,刘宏超博士、王龙昊博士、宋雷研究员、姜贵先硕士为共同第一作者。团队长期致力于听觉信号处理的结构与功能研究,阐明听觉障碍的病理生理机制,发现药物、基因治疗靶点,研发人工听觉植入装置,实现有效听觉重建。
参考消息:
https://www.nature.com/articles/s41467-023-38621-3
授权说明
本文转载自微信公众号: iNature,如需转载请联系原公号。本文为听力行业通讯经授权转载,转载目的在于传递更多信息,并不代表听力行业通讯赞同其观点和对其真实性负责。
版权声明
转载文章所包含的文字和图片来源于原公号。如因作品内容、版权等存在问题,请于本文刊发30日内联系听力行业通讯进行删除。
「行业报告」
「案例沙龙」
「小儿听力学」
「临床听力师」
「技术论坛」
论坛资讯、 论坛回顾
「合作联系」
