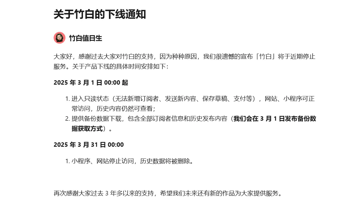
本周,收到竹白的一封邮件,通知大家竹白下线。

如 Quaily 在迁移指南中所言:产品下线常见,但创作不该停止。
因此,【日出山谷】将迁移至 Quaily。因竹白将于3月1日起下线,届时你将无法收到最新推送。
特别提醒:
- 如果你通过邮件订阅本 newsletter,无需额外操作
- 若通过微信订阅,需点击 此处 订阅Quaily。
【日出山谷】在Quaily的订阅地址: https://quaily.com/shenlong
谢谢你的支持!
東山
本周,收到竹白的一封邮件,通知大家竹白下线。

如 Quaily 在迁移指南中所言:产品下线常见,但创作不该停止。
因此,【日出山谷】将迁移至 Quaily。因竹白将于3月1日起下线,届时你将无法收到最新推送。
特别提醒:
【日出山谷】在Quaily的订阅地址: https://quaily.com/shenlong
谢谢你的支持!
東山