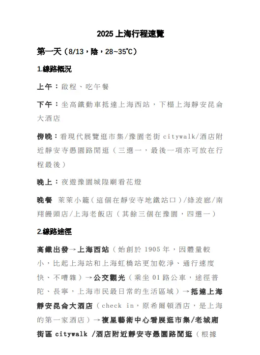
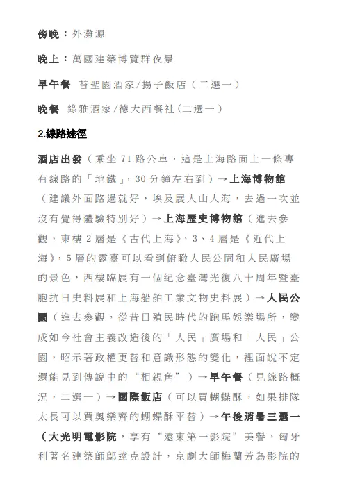
我如常在闹钟声中起床,准备上班,刷牙的时候,看着浓稠的泡沫随着流水旋转消失。
一个半小时的地铁车程,耳机还塞在耳朵里,同事的手上提着塑料袋闷装的早饭。等待电梯的间隙里,我们并不热情地打招呼,绝大多数的时候就是点个头,不太有笑容。
缓慢上升着的电梯里只有两个人。可能是周五的缘故,对方打破惯有的沉默,随口问起最近工作如何,我也便随口一答:还好,瞎忙着。
在重复的日常里,人常常会被一些莫名其妙冒出来的念头所蛊惑,比如此刻在这座30层高的大厦电梯里,我想象着自己如同美剧《人生切割术》(Severance)准备去卢蒙公司上班的主人公一样正在大脑分离中。
脑袋尚清醒时,想起随身背着的柠檬黄帆布包里,装着一个妈祖娘娘保身香火袋,这个香火袋由一位前辈姐姐从台南大天后宫祈福而来。台南大天后宫建于1684年,海峡对岸的泉州天后宫还要再早500年左右,红砖、筒瓦、飞檐、燕尾脊...是我对闽南文化最初的记忆。
有天后(原名林默娘)足迹的地方,从前大多都是拥有着悠久历史的沿海渔村。渔民以航海为生,在海上航行危险重重,懂得巫术的林默娘保佑着一方平安,被奉为海神。民间信仰犹如城市的前传,一分记忆,二分相传,七分想象,一直流传,从未消失。
“妈祖生日那天,假使恰逢星期五,并且能在早高峰顺利一个人坐上电梯的话,那么这座电梯将会变成一个穿越时空的容器。”我心中暗想。
屏东长大的HUSH正在耳机另一边的舞台上唱着《另外一个梦想》,曲尾迷离的萨克斯音变成倒计时,当金属的电梯大门一打开,耳机另一边的我就会瞬间穿越,穿越到人潮涌动的台南夜市大排档里。
睁开双眼,迷茫地四处张望。热情又勤快的阿嫲用围兜抹抹手,用听不懂的闽南语招呼我,似乎是想说鲜嫩的牛肉汤和鱼丸汤刚刚出炉,而我的手上已经有沁着水珠的一整个冰玻璃杯的蜜瓜芒果芭菲,翘首以盼地等待着被品尝。
台南有花园、大东和武圣三座夜市,按照「大大武花大武花」的规律,今天随机降落在了开市至今已经二十年的大东夜市,四月的天气已经开始炎热,好在台南的生活节奏不快,不至于燥热难安。
一路上看到了琳琅满目的台南小吃,最熟悉的莫过于蚵仔煎(台湾发音类似「哦哇煎」)。在上海吃过连锁品牌「鹿港小镇」,还有一家开在上生新所附近的小资情调的「星期天的电球引换所」,这两家店都有卖蚵仔煎。
蚵仔的学名叫牡蛎,分布于热带和温带,因为营养价值高,又被誉为「深海牛奶」,新鲜蚵仔在产地现剥现卖,没有因为长途运输而被水分浸润,口感通常颗粒分明、肥美硕大,精纯的番薯粉作为黏合剂,入锅油煎后再淋上番茄酱汁,就是一道美味的蚵仔煎了。
我的目光还被街口那一碗碗卤肉饭所吸引。卤肉里的肉燥,呈小方块或小长条的形状,虽然单吃起来有点腻,但淋在一些蔬菜或者米饭上,就会变成香喷喷的卤肉饭。
食果饱腹后,我在台南老街开始了solo夜游,就这样漫无目的地走着,从街的那头走到这头,很多区域都是步行尺度,选择住在哪里就有机会深入这个区域的日常生活。旅舍、民宿和酒店,这三种常见的住宿类型分布在府城的大街小巷,丰俭由人。
在街上听起了台偶OST。想起快上初中的时候,学校对面开了一家台湾小吃店,盐酥鸡、地瓜球和珍珠奶茶构成了童年时期对于台湾的整个味觉记忆。
那时候班级里的女生们还在看《微笑pasta》,由于当时电视播放时段不固定,于是在家附近的唱片店里买了人生中第一张言情偶像剧DVD,封面就是王心凌和张栋梁吃意面的一张粉红色海报。
后来大陆模仿《流星花园》翻拍了《一起来看流星雨》,正好赶上了懵懵懂懂的青春期,拾忆OST响起时,依然能记起那个暗恋许久的阳光大男孩的笑容。
再到后来,《转角遇到爱》《那些年,我们一起追过的女孩》《我们与恶的距离》《想见你》《谁先爱上他的》的影片片段,也在成长的某个具体时期或多或少地影响过我的现实人生。
以异乡人的视角第一次来台湾,才意识到台湾的经典流行文化曾经如此横扫中文世界,无论是琼瑶、李安、杨德昌、侯孝贤,还是周杰伦、SHE、苏打绿,似乎也潜移默化地改变了好几个世代的思考方式和对世界的眼光。
同时也意识到,一个人旅行的好处是,不用照顾同伴的作息节奏,完全按照自己的心情来。手表时钟指向十点,走累了于是回到酒店,回到一个帐梨鹅黄色暖暖的小房间,享受这难得的独处时光。
卸下路途的疲惫,甚至开始慢慢体会到这场台南奇遇的乐趣——冲澡时看看洗发水的成分和用法,再盯着浴帘发会儿呆;在街市打包了一杯微冰古早味红茶,边喝边看包装上面的广告词和房间里的繁体字设计;倚靠在软塌塌的灰色大床上,研究起民宿店主制作的手绘路线图,预备简单安排一下明日的行程。
然后昏昏沉沉地睡去。醒来已经是第二天早上八点,简单洗漱后,迫不及待地准备出门。
台南的建城历史可上推至17世纪20年代,台南是台湾最早建立的城市。在这座古都里可以感受到浓厚的历史气息。
在郑成功进台湾之前,台湾先后被西班牙人、荷兰人所占领,郑成功打败荷兰人,才使得台湾回归了祖国。而郑成功所建的府址就是在台南。
城中-台南古城是日据时期政经中心,是当年的日本贵族和台湾政商名人出入的所在,今天几已成台湾的活建筑博物馆,当年许多杰出的日本设计师在这里留下了许多经典建筑作品。
而赤崁楼、武庙一带则是明郑、清朝时的政经中心,赤崁楼这个名字是因为当时台江潮水可直达城下,闽人称水涯高处为「墈」,讹作「崁」,加之城楼砖瓦皆为赤色,在阳光映照下红火一片,所以称为「赤崁楼」。
天后宫虽然与赤嵌楼只隔着一条街道,但处于民居包围之中,要走一段弯弯曲曲的小道,从许多人家的房门前经过。
广安宫一带的石春臼、新美街、感华街,很多店铺至今仍坚持古法制作的美食,仿佛有着说不完的故事,似乎可以再现郑氏王朝时期的庶民风华。
那些井然有序的难以计数的往日遗存,成功地穿越了漫长的历史隧道,历经艰辛和百般照料,饱受战乱和变故,颠沛流离,终于在今天同我这个来自异次元的参观者相逢了。
第二天的路线则是从纪念郑成功的延平郡王祠,到「旧庙新神」的台南孔庙,到「行走在文字间」的国立台湾文学馆,再到台南美术馆(1号馆),途径老店福记肉圆和莉莉水果店,坐在建兴国中附近的长椅上,远远地看正在上体育课的国中生,轻轻舀上一小勺绵密的红豆牛奶冰,再往「热恋」林百货的方向走去,直至台南美术馆(2号馆)。
据说林百货是全台湾唯一仅存的百货楼古迹,也是全台湾唯一设有神社的百货公司。临街咖啡店里有面包的香气,侍者把原子笔插在上衣口袋,热情地向我打着招呼。
林百货的旁边有一栋更新修建的大楼,挂着繁荣愿景巨大海报的购物中心。又路过一家街边杂货店,店门口堆满了饼干铁桶和罐头,吊挂着一些小报杂志、塑料玩具和零食。
穿过巷弄里,再拾级而上一条陡峭的楼梯,来到了像是《完美的日子》出现过的一家类似风格的唱片店——惟因唱碟名店 Wien Disk Store,随机淘到心水好物后又来到位于中西区南宁街83巷的Boven台南杂志图书馆,在琳琅满目的在地刊物面前驻足良久。
弯弯绕绕地走着,在一家叫圆环顶菜粽肉粽的店里买了肉粽。台式肉粽分为南北两派。南部肉粽是将糯米与花生略烧过,不加酱色,所包内馅有猪肉、红葱头、栗子、豆干、芋头等,再将包好的粽子以水煮至糯米熟透,水煮时间较长。
这日下雨的台南,不因为下雨而拥塞慌乱,是个美丽、祥和,色彩与情绪都很平均的城市。在老街上溜达,似乎骑着脚踏车就可以丈量整座小镇的边界。
从图书馆出来,我又依循着《你看港街招牌》这本书的路径方法,从一个路上观察爱好者的角度,试图发现字体招牌在台南是怎样「掺掺」的。
我观察着街道的形态分类(棋盘式的、环式的、放射式的或者自由式的.etc)、构成的分类(平道、弯道、坡道、导行、安全区和高架桥.etc),以及设施(信号灯、隔离墩、斑马线和护栏.etc),或许只有到了深夜街道一片寂静,这些白天发挥效能的物体才能不再被车流或行人所淹没。
一个人旅行时,偶尔也会想象旅伴的模样,想象对方是个对生活充满着细腻观察的人,从衣食住行到社会民情都有自己的想法,而且一定要有好胃口和忍耐心,不介意我把美味的台南割包、豆花、杏仁茶.etc尝上两口然后喂给他吃:)
我们一路向南,缓慢前行。台南没有开通捷运,出门多用机车,夜里是一点点闪烁不停的红色车尾灯光。开着机车的人好像从来不闯红灯,但也从来不减速,哪怕要和后座的人聊天也是如此。
车载广播里的热心观众随机点播了一首长宇演唱的《心动》,他转头看向坐在后面的我,而我在颠簸的路途已经忍不住哈欠而揉起眼睛。但我又不敢睡着,哪怕只是浅浅的睡着,怕这一切幻影如泡沫般只是一场梦。
后来在路上我又问了他很多人生意义的问题,比如如何面对生活里的重大抉择.etc。“选择是很困难的。”他对我如是说,“我们一直在追寻的,现在还不是安定,而是不断的探索。”
生活充满了可选项,选择A的成本是BCD,如果你真的要A,那么BCD就是Nothing。选择之难是指,当你尚未选择的时候,A就是最有价值的,BCD都是Nothing;可一旦你选了A,它们的价值可能就起了变化,BCD或许价值上升,而A变成了Nothing,最无足轻重的那一个。
我好像有点理解他的意思了。而此时此刻最要紧的,是牢牢抓住当下的此时此刻。我们还要去高雄、去屏东、然后自南而上飞回台北,从北投清晨去向淡水黄昏。
远一点的话还要去槟城、去新加坡、去清迈,最后在八月末九月初的夏日时光回一趟泉州,在台风停电的几个小时里,看着窗台外的阵阵暴雨,仿佛可以从流逝的时间之中留住什么,仿佛有预感这将是这辈子对彼此留下的最后几句简单问候。
然后一切昏暗潮湿的影像在一瞬间曝光成白茫茫的一片,恍如雪盲,什么都看不见了。
云明仔载会开,秋天就要来了。
据说在康熙二十四年(1685)到乾隆四十九年(1784),整整一百年,台南是台湾通向大陆的唯一的门,厦门是大陆通向台湾的唯一的门。
两三百年后的今天,台南,南方以南,岛屿的尽头。连接着半岛和岛之间的海峡之上,没有跨海大桥,没有来往货船,白色漩涡的云层之下,有的只是平静的蓝色海水,像是受伤的兽尾。
我相信人和人之间有一座座看不见的泪桥,它悬浮在我们头顶的高处,是用思念的电波筑成的。在太平洋季风的拥抱之下,爱的电波在空中摩擦出火花,降落到人间,变成众人的雨,然后这个城市的爱就蔓延开来。

以上内容皆为虚构,但虚构的文字也会有力量,不是吗:)
感谢您的阅读,最后附上我为台南前辈姐姐一家制作的上海游玩攻略,猜猜看这是不是真的...










